科室新闻
成果发表丨赵国光/单永治团队:海马区过表达APOE的小胶质细胞促进颞叶癫痫进展

2025年10月14日,首都医科大学宣武医院赵国光、单永治教授团队在Advanced Science(2024影响因子14.1,JCR1区,中科院1区)在线发表题为“Elevated Apolipoprotein E Expression in Hippocampal Microglia Drives Temporal Lobe Epilepsy Progression” 的研究论文。该研究全面探讨了海马区载脂蛋白E(apolipoprotein E,APOE)以及过表达APOE的小胶质细胞在颞叶癫痫(temporal lobe epilepsy,TLE)中的作用。结果表明,海马区小胶质细胞的APOE能够影响小胶质细胞状态、神经炎症激活、神经元损伤、胶质增生、神经元兴奋性改变和代谢失调。相关发现为TLE的治疗提供了潜在靶点和干预策略。
关键词:载脂蛋白E、颞叶癫痫、小胶质细胞、神经炎症、神经元兴奋性、多组学

图形摘要:TLE海马区小胶质细胞APOE介导的神经炎症、神经兴奋性与代谢等改变促进了疾病进展
01 研究背景
颞叶癫痫(temporal lobe epilepsy,TLE)是临床最常见的局灶性癫痫,多伴有内侧颞叶结构和功能障碍,严重影响患者生活质量。其中,海马硬化(hippocampal sclerosis,HS)是TLE最常见的病理改变。近年来,学者逐渐认识到小胶质细胞相关神经炎症作为癫痫发生和进展的关键驱动因素,影响着神经元的兴奋性和网络动态变化。而作为中枢神经系统主要脂质转运蛋白,载脂蛋白E(apolipoprotein E,APOE)在阿尔茨海默病、帕金森病等神经退行性疾病中的重要角色已被广泛讨论。小胶质细胞APOE的表达与诸多神经系统疾病关系密切,但尚无与TLE的相关报道。为此,团队结合多组学与体内外实验探索APOE和海马区小胶质细胞在TLE中的作用,寻找潜在治疗靶点。
02 研究方法
本研究采用多组学、多模型交叉验证策略。利用腺相关病毒介导的APOE过表达,靶向TLE小鼠海马区小胶质细胞,构建不同的TLE小鼠模型。利用piggyBac转座系统电转BV2获得过表达APOE的小胶质细胞稳转株。多组学(单细胞转录组、空间转录组、代谢组、脂质组)结合体内外实验,采用Western Blot、免疫荧光、ELISA、膜片钳、颅内EEG监测等技术揭示小胶质细胞APOE促进TLE的潜在机制;并通过公开数据集和药物筛选进一步佐证研究结果。

图1 研究技术(左)与内容路线图(右)
03 研究结果
● TLE海马区小胶质细胞数量和功能变化显著;APOE明显上调,小胶质细胞是主要载体。
● APOE调控TLE海马区小胶质细胞的分化和功能。
● APOE过表达增强了小胶质细胞介导的神经炎症反应。
● APOE过表达的小胶质细胞与神经元、星形胶质细胞关系密切;APOE的敲除显著减少TLE时的神经元损伤和胶质增生。
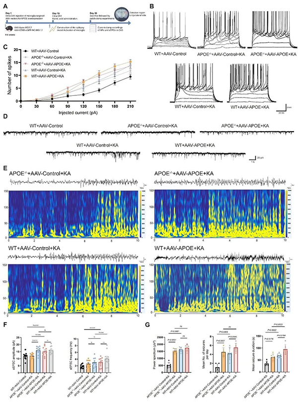
● 小胶质细胞中APOE的过表达增加神经元的兴奋性、加重电生理病理。
● APOE主要驱动TLE时海马区甘油磷脂和相关衍生物代谢的改变。

图7与APOE过表达小胶质细胞相关的TLE的电生理病理
04 研究结论及临床意义
该研究首次多维度揭示了海马区小胶质细胞APOE在TLE中的角色。过表达APOE的小胶质细胞驱动TLR4和cGAS/STING依赖的神经炎症反应、同神经元和星形胶质细胞进行双向串扰、增加神经元兴奋性、扰乱海马脂质代谢。研究结果表明,过表达APOE的小胶质细胞以及APOE本身,很可能是推动TLE和HS进展的关键角色。这为未来TLE乃至难治性TLE的治疗提供了潜在的靶点,也为诸如生酮饮食等治疗方式的可能机制提供了参考。
本文章中,首都医科大学宣武医院神经外科史建伟博士、李泽生博士为共同第一作者。首都医科大学宣武医院神经外科赵国光教授、单永治教授为共同通讯作者。研究获得北京市卫健委、北京市科委、扬帆计划、北京市自然科学基金等多项资助的联合支持。

第一作者
史建伟
首都医科大学宣武医院
2023级神经外科学专业
博士研究生
师从赵国光教授,主要研究方向为药物难治性癫痫的神经调控与微创外科治疗、神经免疫与代谢编程机制。

共同第一作者
李泽生
首都医科大学宣武医院
2024级神经外科学专业
博士研究生
主要研究方向为癫痫及其共病的分子遗传学机制,以第一/共一作者在Advanced Science, CNS Neuroscience & Therapeutics, Neuroscience Bulletin, Scientific Reports等杂志发表SCI 4篇。

通讯作者
首都医科大学宣武医院院长
主任医师 二级教授 北京学者 博士研究生导师
现任首都医科大学宣武医院院长、国家神经疾病医学中心主任、国家卫健委脑损伤评价与质控中心主任、首都医科大学宣武医院神经外科功能神经外科中心主任。长期从事功能性脑疾病的诊疗与转化研究。以通讯作者身份在Lancet Public Health、Nat. Commun.、Alzheimers. Dement.、Sci. Bull.、Mol. Psychiatry 等专业期刊发表论文80余篇。主持“科技创新2030--脑科学与类脑研究”重大项目及其他国家级重点攻关计划4项。以第一完成人身份获得中华医学科技奖一等奖、北京市科技进步奖一等奖、北京市高等学校教学名师、首届脑机接口大会“卓越学者奖”等重要奖项。
【出诊时间:周二下午(特需门诊)】

共同通讯作者
首都医科大学宣武医院
神经外科副主任 主任医师
教授 博士生导师
北京功能神经外科研究所副所长,首都医科大学癫痫临床诊疗与研究中心副主任,国家卫健委能力建设和继续教育神经外科专家委员会委员。中国抗癫痫协会理事,SEEG专委会学术秘书,中国医师协会神经调控专委会常委,北京神经病学癫痫专业委员会副主任委员,北京神经科学神经调控与脑机接口转化应用专委会副主任委员,北京医学会功能神经外科委员。曾获北京市科技进步一等奖,中华医学科技奖一等奖,现主持科技部十四五重点研发项目及北京市自然科学基金重点课题。
【出诊时间:周一上午 周三上午(特需门诊)】








